“血压没超标,心血管肯定没问题!” 生活中,不少人将“血压正常”等同于心血管健康,然而医学研究显示,即便血压数值在正常范围,也可能潜藏继发性高血压风险;对于已确诊高血压的人群,明确病因、科学干预更是降低并发症的关键。
认识高血压
高血压是在未使用降压药物的情况下,非同日三次测量诊室血压,收缩压≥140mmHg、舒张压≥90mmHg,在医学上分为原发性高血压和继发性高血压。

高血压作为常见的心血管系统疾病,堪称“健康隐形杀手”——它是诱发冠心病、心肌梗死、脑卒中、肾功能不全甚至死亡的重要危险因素,不仅致残、致死率高,还会大量消耗医疗与社会资源。据统计,我国约有3.3亿高血压患者,平均每10人中就有3人患病。
血压正常也有风险?这些疾病是
“潜在威胁”
临床研究发现,原发性醛固酮增多症、库欣综合征、嗜铬细胞瘤、先天性肾上腺皮质增生等肾上腺疾病患者,即便当前血压正常,未来也可能进展为继发性高血压。尤其当体检中多个高血压相关激素指标出现异常时,继发性高血压的发生概率会显著升高。

这意味着,血压数值只是心血管健康的 “表面信号”,不能仅凭这一项指标排除健康隐患。对于有高血压家族史、不良生活习惯或相关不适症状的人群,更需关注体内激素水平变化,提前做好风险排查。
高血压五项:查隐患、读报告
有门道
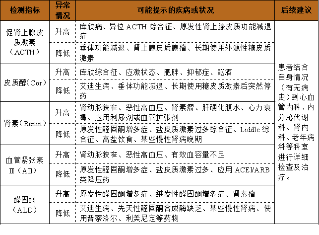
想要精准判断是否存在高血压风险、明确高血压类型,“高血压五项” 实验室检查是核心手段。这五项指标包括促肾上腺皮质激素(ACTH)、皮质醇(Cor)、肾素(Renin)、血管紧张素II(AII)、醛固酮(ALD),是诊断原发性醛固酮增多症、库欣综合征、嗜铬细胞瘤、先天性肾上腺皮质增生等肾上腺疾病的主要实验室指标。
拿到检查报告单后,可通过以下要点快速解读指标异常信号:

血压“高危人群” 必筛查,早防早治
是关键
★所有已确诊高血压的人群,尤其是初发高血压患者;
★年龄<30岁,正常血压偏高;
★经常头晕、血压有时高;
★工作压力大、经常熬夜、失眠;
★吸烟、饮酒、饮食高盐、肥胖;
★已患有高血糖、高血脂的人群;
★个人有早发冠心病、脑卒中病史,或家族中有高血压、早发心脑血管疾病病史的人群;
★乏力、肌无力、夜尿增多、周期性瘫痪的低血钾患者;
★有向心性肥胖(满月脸、水牛背)、皮肤紫纹、多毛、血糖升高表现的人群;
★有阵发性高血压伴剧烈头痛、心悸、大汗淋漓症状的人群;
★检查发现肾上腺有结节或肿瘤,或确诊阻塞性睡眠呼吸暂停综合征(OSA)的人群。

温馨提示
“正常血压”不等于“绝对安全”,只有关注身体细微信号、定期做好筛查、早发现早干预,才能真正守护心血管健康,避免因认知误区耽误潜在健康问题的排查。

供稿|医学检验科
扫一扫在手机打开当前页



